微傾式水準儀、自動安平水準儀和電子水準儀使用方法!
一、水準測量原理
工程上常用的高程測量方法有幾何水準測量、三角高程測量、GPS測高及在特定對象和條件下采用的物理高程測量,其中幾何水準測量是目前高程測量中精度最高、應用最普遍的測量方法。水準測量原理、微傾式水準儀、自動安平水準儀和電子水準儀使用方法!

如上圖所示,設在地面A、B兩點上豎立標尺(水準尺),在A、B兩點之間安置水準儀,利用水準儀提供一條水平視線,分別截取A、B兩點標尺上讀數a、b,顯然:


如上圖,如果A、B兩地距離較遠時,可以用連續水準測量的方法。中間可設置轉點TP(臨時高程傳遞點,須放置尺墊),顯然:

二、水準儀的介紹
水準儀是提供水平視線的儀器,按精度分,水準儀通常有DS05、DS1、DS3等幾種。其中“D”和“S”分別為“大地”和“水準儀”首字漢語拼音的首字母,而下標是儀器的精度指標,即每千米測量中的偶然誤差(以mm為單位)。目前常用的水準儀從構造上可分為兩大類:利用水準管來獲得水平視線的“微傾式水準儀”和利用補償器來獲得水平視線的“自動安平水準儀”。此外,還有一種新型的水準儀——“電子水準儀”,它配合條形碼標尺,利用數字化圖像處理的方法,可自動顯示高程和距離,使水準測量實現了自動化。
水準儀主要由望遠鏡、水準器、基座三部分組成。
微傾式水準儀
1、儀器介紹

2、微傾式水準儀的使用
(1)安置水準儀
在測站上松開架腿的蝶形螺旋,按需要調整架腿的長度,將螺旋擰緊。將三腳架張開,使架頭大致水平,并將架腳的腳尖踩入土中。然后把水準儀從箱中取出,將其固連在三腳架上。
(2)認識水準儀
指出儀器各部件的名稱,了解其作用并熟悉其使用方法;同時弄清水準尺的分劃與注記。
(3)粗略整平水準儀
按“左手拇指規則”,先用雙手同時反向旋轉一對腳螺旋,使圓水準器氣泡移至中間,再轉動另一只腳螺旋使氣泡居中。通常需反復進行。

(4)瞄準水準尺
瞄準水準尺的步驟是:轉動目鏡對光螺旋,使十字絲清晰;松開水平制動螺旋,轉動望遠鏡,通過望遠鏡上的缺口和準星初步瞄準水準尺,固定水平制動螺旋;轉動物鏡對光螺旋,使水準尺分劃清晰;旋轉水平微動螺旋,使水準尺影像的一側靠近于十字絲豎絲(便于檢查水準尺是否豎直);眼睛略作上下移動,檢查十字絲與水準尺分劃像之間是否有相對移動(視差);如果存在視差,則重新進行目鏡與物鏡對光,消除視差。
(5)精確整平水準儀
轉動微傾螺旋,使符合水準器氣泡兩端的像吻合。注意微傾螺旋轉動方向與符合水準管左側氣泡移動方向的一致性。
(6)讀數
用十字絲中絲在水準尺上讀取4位讀數。讀數時,先估讀毫米數,然后按米、分米、厘米及毫米一次讀出。
自動安平水準儀與微傾式水準儀的區別在于:自動安平水準儀沒有水準管和微傾螺旋,而是在望遠鏡的光學系統中裝置了補償器。

1、視線自動安平的原理
當圓水準器氣泡居中后,視準軸仍存在一個微小傾角α,在望遠鏡的光路上安置一補償器,使通過物鏡光心的水平光線經過補償器后偏轉一個β角,仍能通過十字絲交點,這樣十字絲交點上讀出的水準尺讀數,即為視線水平時應該讀出的水準尺讀數。
由于無需精平,這樣不僅可以縮短水準測量的觀測時間,而且對于施工場地地面的微小震動、松軟土地的儀器下沉以及大風吹刮等原因,引起的視線微小傾斜,能迅速自動安平儀器,從而提高了水準測量的觀測精度。

2、自動安平水準儀的使用
自動安平水準儀的使用方法較微傾式水準儀簡便。安置儀器后,只需用腳螺旋使圓水準氣泡居中,完成儀器的錯略整平,即可用望遠鏡照準水準尺直接讀數。由于補償器有一定的補償范圍,所以使用自動安平水準儀時,要防止補償器貼靠周圍的部件,保證其處于自由懸掛狀態。有的儀器在目鏡旁有一按鈕,它可以直接觸動補償器。讀數前可輕按此按鈕,以檢查補償器是否處于正常工作狀態,也可以消除補償器輕微的貼靠現象。如果每次觸動按鈕后,水準尺讀數變動后又能恢復原有讀數,則表示工作正常。如果儀器上沒有這種檢查按鈕,則可用腳螺旋使儀器數軸在視線方向稍作傾斜,若讀數不變則表示補償器工作正常。由于要確保補償器處于工作范圍內,使用自動安平水準儀時應特別注意圓水準器的氣泡居中。
1、電子水準儀的主要優點
(1)操作簡捷,自動觀測和記錄,并立即用數字顯示測量結果。
(2)整個觀測過程在幾秒鐘內即可完成,從而大大減少觀測錯誤和誤差。
(3)儀器還附有數據處理器及與之配套的軟件,從而可將觀測結果輸入計算機進入后處理,實現測量工作自動化和流水線作業,大大提高功效。


2、電子水準儀的觀測精度
電子水準儀的觀測精度高,如瑞士徠卡公司開發的NA2000型電子水準儀的分辨力為0.1mm,每千米往返測得高差中數的偶然中誤差為2.0mm;NA3003型電子水準儀的分辨力為0.01mm,每千米往返測得高差中數的偶然中誤差為0.4mm。
3、電子水準儀測量原理
與電子水準儀配套使用的水準尺為條形編碼尺,通常由玻璃纖維或銦鋼制成。在電子水準儀中裝置有行陣傳感器,它可識別水準標尺上的條形編碼。電子水準儀攝入條形編碼后,經處理器轉變為相應的數字,在通過信號轉換和數據化,在顯示屏上直接顯示中絲讀數和視距。
4、電子水準儀的使用(以南方電子水準儀DL301為例)
南方電子水準儀DL301為用鍵盤和安裝在側面的測量鍵來操作。由LCD顯示器顯示給使用者,并顯示測量結果和系統的狀態。
觀測時,電子水準儀在人工完成安置與粗平、瞄準目標(條形編碼水準尺)后,按下測量鍵后約3~4秒既顯示出測量結果。其測量結果可貯存在電子水準儀內或通過電纜連接存入機內記錄器中。
另外,觀測中如水準標尺條形編碼被局部遮擋<30%,仍可進行觀測。
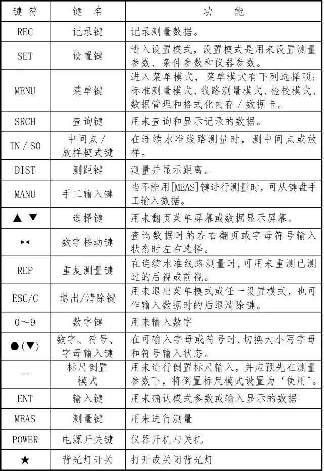
各鍵功能說明

三腳架的架設
應使用配套的E型鋁制三腳架或寬框三腳架,或球頭鋁制三腳架。
(1)伸縮三腳架三條腿到合適的長度,并擰緊腿部中間部分固定螺帽。
(2)固緊三腳架頭上的六角螺母,使三腳架腿不致于太松。將三腳架安置在給定點上,張開三腳架,使腿的間距約一米或腳架張角能保證三腳架穩定,先固定一個腳,再動其他二個腳使水準儀大致水平,如有必要可再伸縮三腳架腿的長度。
(3)將三腳架腿踩入地面內使其固定在地面上。
將儀器安裝到三腳架頭上
從儀器箱內小心取出儀器并安置到三腳架頭上
(1)將三腳架中心螺旋對準儀器底座上的中心,然后旋緊腳架上的中心螺旋直到將儀器固定在三架頭上。
(2)如果需要用水平度盤測定角度或設定一條線,則須用垂球將儀器精確地對中。
(3)利用三個腳螺旋使圓水準器氣泡居中,即置平儀器,若使用球頭三腳架,則應先輕輕松開腳架中心螺旋,然后將儀器圍繞三腳架頭頂部轉動使圓水準器泡居中,當氣泡位于圈內即可旋緊腳架上的固定螺母。
安置儀器在給定點上(對中)
當儀器用于測角或定線,則該儀器必須用垂球精確安置在給定點上。
(1)將垂球鉤掛在三腳架中心螺旋的垂球架上。
(2)然后將垂球線掛到垂球上,用滑動裝置調節線的長度使垂球位于合適的高度上。
(3)如果儀器未對準給定點,可將儀器移動到該點上,而無須改變三腳架腿與架頭之間的關系。首先將三腳架大致安置到給定點上,使垂球偏離該點約在lcm以內,握住三腳架的兩條腿,相對于第三條腿進行調節,使架頭水平、高度適當,架腿張開合適可觸及地面。
(4)最后一邊觀察垂球和架頭一邊將每條架腿踩入地面內。
(5)略微松開三腳架中心螺旋,在架頭上輕輕移動儀器,使垂球正好對準給定點,然后將三腳架中心螺旋旋緊。
整平儀器
轉動離圓水準器最遠的兩個腳螺旋,使圓水準器氣泡位于和上述兩個腳螺旋中心連線的垂線上。
然后旋轉第三個腳螺旋,使氣泡居中,,如果氣泡仍未嚴格居中,則應從頭開始重復上述操作注:整平過程中不要觸動望遠鏡。
調節目鏡
在測量操作之前,必須根據操作員的視力對望遠鏡目鏡進行調節
(1)按反時針方向旋轉目鏡調節環,此時十字絲可能變得模糊不清。
(2)按順時針方向慢慢旋轉目鏡環,直到十字絲清晰可見。
照準與調焦
(1)將望遠鏡對準標尺,觀察提手把上的粗瞄器,使三角形標志的頂點對準標尺(如圖所示)

(2)任意方向旋轉調焦螺旋直到看清標尺。
(3)用水平微動螺旋精確照準標尺,詳情見“標尺的調焦與照準”
注:一旦水準儀已經調焦且瞄準標尺,即可一邊左、右移動眼睛一邊通過望遠鏡觀察,按理此時十字絲和標尺之間不會出現偏離,若有偏離(視差),則應仔細調焦儀器或調節目鏡,以使消除調焦誤差。
三、記錄表格


更多相關
徠卡全站儀實現單人測量
隨著城市規模的發展,不斷的擴大,城市測量的需求也不斷增加,我們的城市需要軌道交通行業,城市建筑,管線行業,電力行業,沉降監測,路政測量,數字城市等行業大量的基礎數據。工作量大,需要高精度;數據量大...
西雅圖三維經典建模案例展示 ——HxMap三維單體建模軟件構建
徠卡HxMap是一款針對三維單體建模的軟件,支持全自動化構建三維單體模型并進行紋理貼面;同時也支持利用影像和激光數據,通過人工采集建筑物輪廓線,半自動化方式構建三維單體模型。軟件不僅支持徠卡傳感器...
徠卡3D Disto在汽車傳感器定位校準中的應用
自動駕駛汽車依靠人工智能、視覺計算、雷達、監控裝置和全球定位系統協同合作,讓電腦可以在沒有任何人類主動的操作下,自動安全地操作機動車輛。汽車自動駕駛技術包括視頻攝像頭、雷達傳感器以及激光測距器來了解周...
際上導航GS-130G手持三維激光掃描儀深度解析
在數字化浪潮席卷各行各業的今天,三維激光掃描技術正逐漸成為空間數據采集的重要工具。作為這一領域的創新產品,際上導航GS-130G手持三維激光掃描儀以其卓越的性...
RTK設備和CORS網絡的原理和用途介紹
RTK設備的意思是,RealTimeKinematicPositioning,中文翻譯是實時運動學工具設備。RTK設備使用GPS衛星信號載波相位,實時校正GPS位置信息,大大提高了定位和測量精度...
科力達RTK電臺、網絡模式作業使用流程,值得收藏!
RTK作業的簡要流程 儀器架設:完成基準站和移動站硬件架設與配置,搭建作業的硬件環境。 新建工程:創建工程,配置參數、坐標等基礎信息,完成作業所需的數據基礎。 求轉換參數:匹配工程所需平面坐...
【技術指南】中緯ZOOM75&ZOOM95測量機器人測量操作
具體詳細步驟首先進入到要設置的作業,在測量主界面,點擊【設站】,進入設站、定向界面。按需選擇定向方法,完成設站、定向,本次以“已知方位角定向”為例,選擇完成后,點擊【下一步】。選擇或輸入測站、儀器高,...
中海達亮相2023中國移動全球合作伙伴大會
10月12日,2023中國移動全球合作伙伴大會在廣州保利世貿博覽館召開。本次活動以“算啟新程智享未來”為主題,重點展示中國移動全球合作伙伴在5G+、終端、數智城市等方面的新產品、新技術和新服務。作為...











環球測繪微信